新舊藥典的七大變化與區別
日期:2015/12/20
新藥典變化概述:
1.藥典一部收載藥材和飲片、植物油脂和提取物、成方制劑和單味制劑等,品種共計2598種,其中新增440種,修訂517種,不收載7種。
2.重新建立規范的編碼體系,并首次將通則、藥用輔料單獨作為《中國藥典》四部。
3.完善了“藥材和飲片檢定通則”“炮制通則”和“藥用輔料通則”。
4.制定了中藥材及飲片中二氧化硫殘留量限度標準,建立和完善重金屬及有害元素、黃曲霉毒素、農藥殘留量等物質的檢測限度標準。
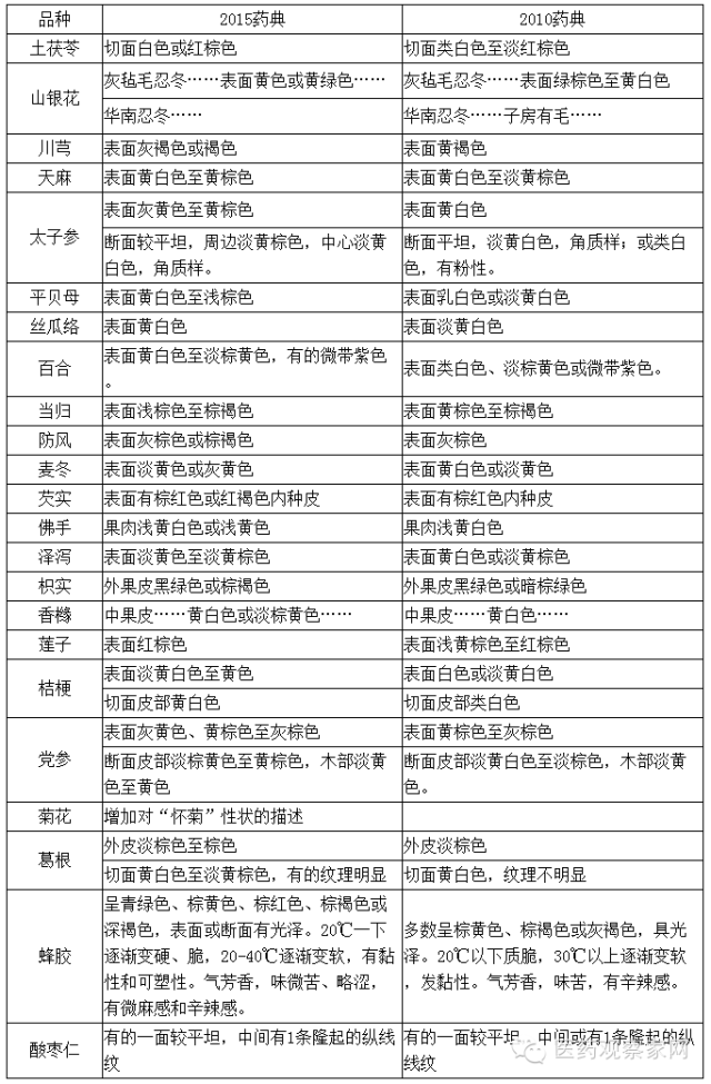
5.中藥材增加專屬性的顯微鑒別檢查、特征氨基酸含量測定等。
6.不再新增處方中含羚羊角、豹骨、龍骨、龍齒等瀕危物種和化石的中成藥品種。



三顆針、干漆、山楂、廣金錢草、女貞子、馬兜鈴、天仙子、升麻、生姜、瓜子金、瓜蔞皮、老鸛草、西青果、紅大戟、花椒、花蕊石、杜仲葉、豆蔻、牡蠣、余甘子、沙苑子、訶子、補骨脂、苦杏仁、苦楝皮、虎杖、知母、使君子、金果欖、金銀花、魚腥草、卷柏、油松節、韭菜子、骨碎補、鉤藤、胖大海、夏枯草、浮萍、預知子、菊花、野木瓜、款冬花、棕櫚、紫蘇葉、紫蘇梗、鎖陽、藍布正、槐角、錦燈籠、豨薟草、暴馬子皮、薤白、瞿麥、翻白草。
通則規定,除另有規定外,中藥材及飲片(礦物類除外)的二氧化硫殘留量不得超過150mg/kg。
正文規定,山藥、天冬、天花粉、天麻、牛膝、白及、白術、白芍、黨參、粉葛10味中藥及其飲片的二氧化硫殘留量不得超過400mg/kg。
注:
總六六六(α-BHC、β-BHC、γ-BHC、δ-BHC之和)不得過0.2mg/kg;
總滴滴涕(pp’-DDE、pp’-DDD、op’-DDT、pp’-DDT之和)不得過0.2mg/kg;
五氯硝基苯不得過0.1mg/kg;
六氯苯不得過0.1mg/kg;
七氯(七氯、環氧七氯之和)不得過0.05mg/kg;
艾氏劑不得過0.05mg/kg;
氯丹(順式氯丹、反式氯丹、氧化氯丹之和)不得過0.1mg/kg。
注注:
人參、西洋參為15版藥典新增。
15版藥典僅對以下19種藥材做黃曲霉毒素限量規定。

10版藥典原有重金屬限量品種:
山楂、丹參、甘草、石膏、煅石膏、白芍、白礬、玄明粉、地龍、芒硝、西瓜霜、西洋參、冰片、龜甲膠、阿膠、金銀花、枸杞子、黃芪、鹿角膠、滑石粉。 新藥典“浸出物”變化情況

信息來源:醫藥觀察家網
|