胰島素注射攻略,強推!
日期:2017/5/7
作者丨徐雨露
來源丨醫學界臨床藥學頻道
糖尿病藥物注射常用的注射裝置有胰島素注射筆、胰島素專用注射器、胰島素泵、無針注射器等。今天,我們主要對胰島素注射筆的相關注射技術問題進行闡述。
胰島素注射筆
常分為一次性使用的胰島素特充注射筆和筆芯可更換的胰島素注射筆。目前同一品牌的胰島素注射筆只能與同一品牌的胰島素筆芯搭配。
針頭的選擇
原則:針頭長度的選擇取決于注射部位皮下組織的厚度,太長易導致肌肉注射(可引起疼痛和血糖大幅度波動),太短易導致藥液滲漏。
1、兒童和青少年
①兒童及青少年患者應使用長度為4、5或6mm的針頭。
4mm針頭一般可以不捏皮,90°垂直進針;
對于身材較瘦或選擇四肢部位注射的患者,5或6mm的針頭需捏起皮膚形成皮褶后再行注射(捏皮可以避免肌肉注射),或呈45°角進針。
②兒童和青少年不推薦使用長度超過6mm的針頭,以減少肌肉注射的風險。
③當只有長度超過6mm的針頭時,應選擇臀部捏皮并呈45°注射,或使用針頭縮短器。
2、成人
①成人初始注射治療應采用較短的針頭。
②長度為4、5和6mm針頭適用于所有成人患者,包括肥胖患者,并且在注射時通常無需捏皮,直接呈90°垂直進針即可(特別是4mm針頭)。
③使用4、5和6mm針頭在四肢或脂肪較少的腹部進行注射時,可捏皮注射或呈45°注射。
④使用長度≥8mm針頭時,應捏皮或呈45°注射。
注射技術
1、注射部位的選擇和輪換
人體適合注射胰島素的部位按胰島素吸收速率排序為:腹部>上臂外側>大腿外側>臀部外上側(分別作皮下注射時)。
注射部位的選擇:
(1)對于餐前用的短效和預混胰島素選擇腹部注射,利于餐后血糖控制;中長效胰島素首選臀部或大腿注射,尤其是晚餐前或睡前使用時,可以避免夜間低血糖(特別是少兒患者)。
(2)甘精胰島素注射液的吸收速率不受注射部位的影響。
(3)妊娠期的后三個月(特別是有剖宮產手術風險者)應避免在臍周注射,可在側腹部捏皮注射。
(4)注意運動前不要將胰島素注射在上臂和大腿。
(5)避免肌肉注射。
(6)避開瘢痕和硬結。
注射部位的輪換:
(1)將腹部分為四個象限,大腿和臀部各等分為兩個象限,每周使用一個象限并始終按順時針方向進行輪換(注射部位的輪換可以避免皮下組織增生引起的藥物吸收不穩定)。
(2)腹部注射應避開臍周半徑2.5cm的圓形區域。但需注意越靠近腰部兩側,皮下組織的厚度越薄,肌肉注射的風險越大。
(3)等分區域內的任何兩個注射點之間應至少間隔1cm,且避免在一個月內重復使用同個注射點。
(4)嚴格遵守每天同一時間注射同一部位的原則(例如:醫生推薦您每天早晨注射的部位是腹部,就應該一直選擇在早晨進行腹部注射,不要隨意更換到其它部位)。

2、注意事項
靜脈給藥:只有速效胰島素類似物及短效的胰島素才可以用于靜脈給藥。
排盡筆芯內空氣:切記使用前及更換筆芯后均應排盡筆芯內空氣。將劑量調節旋鈕撥至2IU,針尖向上直立,手指輕彈筆芯架數次,使空氣聚集在上部后,按壓注射鍵,直至一滴胰島素從針頭溢出。
注射前檢查和消毒:
檢查注射部位,避開炎癥,瘢痕,硬結部位;
用酒精消毒注射部位(不要使用碘試劑);
注意不要用酒精擦拭注射筆用針頭,以免破壞針頭表面的硅化層導致注射疼痛。
正確捏皮:捏皮的正確手法是用拇指、食指和中指提起皮膚。如果用整只手來提捏皮膚,有可能將肌肉及皮下組織一同捏起,導致肌肉注射。
減輕注射疼痛:
①未開封的胰島素放至室溫再使用;
②如果使用酒精對注射部位進行消毒,應于酒精徹底揮發后進行注射;
③避免在體毛根部注射;
④選用直徑較小、長度較短的針頭;
⑤每次注射使用新針頭;
⑥進出針速度要快,推注速度宜慢;
⑦注射時應避免按壓皮膚出現凹陷,以防止針頭刺入過深而達到肌肉組織。
針頭滯留時間:使用胰島素筆注射在完全按下拇指摁鈕后,應在拔出針頭前至少停留10秒,從而確保藥物劑量全部被注入體內,同時防止藥液滲漏。藥物劑量較大時,有必要超過10秒(與胰島素注射筆不同,胰島素專用注射器內塞推壓到位后,無需在皮下停留即可拔出)。
胰島素的混勻:
①在使用混懸胰島素(如中效和預混胰島素)之前,應將胰島素水平滾動和上下翻動各10次,使瓶內藥液充分混勻,直至胰島素轉變成均勻的云霧狀白色液體;
②注射預混胰島素前,為保證剩余的胰島素能被充分混勻,應確保胰島素筆中的預混胰島素大于12 IU,若不足12 IU,應及時更換新筆芯。
針頭處理:針頭不可重復使用,否則會增加感染機率,導致注射疼痛,斷針等危害。同時,在完成注射后應立即卸下,套上外針帽后廢棄,而不應留置在胰島素筆上。這樣可以避免空氣進入筆芯污染藥液,或因熱脹冷縮導致筆芯內藥液外溢,進而影響預混型藥液中短效、中效胰島素的比例。
保存:胰島素在開封前需儲藏在2~8℃的環境中,避免冷凍和陽光直射,防止劇烈震蕩。開始使用后可以在室溫下(25℃)保存28天。
(點擊可看大圖)
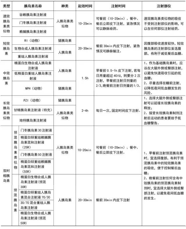
常用胰島素制劑

(點擊可看大圖,可保存在手機上隨時查看)
參考文獻:
1,《中國糖尿病藥物注射技術指南》2011版;,
2,《臨床藥物治療學》人衛第4版;
作者丨徐雨露
來源丨醫學界臨床藥學頻道
糖尿病藥物注射常用的注射裝置有胰島素注射筆、胰島素專用注射器、胰島素泵、無針注射器等。今天,我們主要對胰島素注射筆的相關注射技術問題進行闡述。
胰島素注射筆
常分為一次性使用的胰島素特充注射筆和筆芯可更換的胰島素注射筆。目前同一品牌的胰島素注射筆只能與同一品牌的胰島素筆芯搭配。
針頭的選擇
原則:針頭長度的選擇取決于注射部位皮下組織的厚度,太長易導致肌肉注射(可引起疼痛和血糖大幅度波動),太短易導致藥液滲漏。
1、兒童和青少年
①兒童及青少年患者應使用長度為4、5或6mm的針頭。
4mm針頭一般可以不捏皮,90°垂直進針;
對于身材較瘦或選擇四肢部位注射的患者,5或6mm的針頭需捏起皮膚形成皮褶后再行注射(捏皮可以避免肌肉注射),或呈45°角進針。
②兒童和青少年不推薦使用長度超過6mm的針頭,以減少肌肉注射的風險。
③當只有長度超過6mm的針頭時,應選擇臀部捏皮并呈45°注射,或使用針頭縮短器。
2、成人
①成人初始注射治療應采用較短的針頭。
②長度為4、5和6mm針頭適用于所有成人患者,包括肥胖患者,并且在注射時通常無需捏皮,直接呈90°垂直進針即可(特別是4mm針頭)。
③使用4、5和6mm針頭在四肢或脂肪較少的腹部進行注射時,可捏皮注射或呈45°注射。
④使用長度≥8mm針頭時,應捏皮或呈45°注射。
注射技術
1、注射部位的選擇和輪換
人體適合注射胰島素的部位按胰島素吸收速率排序為:腹部>上臂外側>大腿外側>臀部外上側(分別作皮下注射時)。
注射部位的選擇:
(1)對于餐前用的短效和預混胰島素選擇腹部注射,利于餐后血糖控制;中長效胰島素首選臀部或大腿注射,尤其是晚餐前或睡前使用時,可以避免夜間低血糖(特別是少兒患者)。
(2)甘精胰島素注射液的吸收速率不受注射部位的影響。
(3)妊娠期的后三個月(特別是有剖宮產手術風險者)應避免在臍周注射,可在側腹部捏皮注射。
(4)注意運動前不要將胰島素注射在上臂和大腿。
(5)避免肌肉注射。
(6)避開瘢痕和硬結。
注射部位的輪換:
(1)將腹部分為四個象限,大腿和臀部各等分為兩個象限,每周使用一個象限并始終按順時針方向進行輪換(注射部位的輪換可以避免皮下組織增生引起的藥物吸收不穩定)。
(2)腹部注射應避開臍周半徑2.5cm的圓形區域。但需注意越靠近腰部兩側,皮下組織的厚度越薄,肌肉注射的風險越大。
(3)等分區域內的任何兩個注射點之間應至少間隔1cm,且避免在一個月內重復使用同個注射點。
(4)嚴格遵守每天同一時間注射同一部位的原則(例如:醫生推薦您每天早晨注射的部位是腹部,就應該一直選擇在早晨進行腹部注射,不要隨意更換到其它部位)。
2、注意事項
靜脈給藥:只有速效胰島素類似物及短效的胰島素才可以用于靜脈給藥。
排盡筆芯內空氣:切記使用前及更換筆芯后均應排盡筆芯內空氣。將劑量調節旋鈕撥至2IU,針尖向上直立,手指輕彈筆芯架數次,使空氣聚集在上部后,按壓注射鍵,直至一滴胰島素從針頭溢出。
注射前檢查和消毒:
檢查注射部位,避開炎癥,瘢痕,硬結部位;
用酒精消毒注射部位(不要使用碘試劑);
注意不要用酒精擦拭注射筆用針頭,以免破壞針頭表面的硅化層導致注射疼痛。
正確捏皮:捏皮的正確手法是用拇指、食指和中指提起皮膚。如果用整只手來提捏皮膚,有可能將肌肉及皮下組織一同捏起,導致肌肉注射。
減輕注射疼痛:
①未開封的胰島素放至室溫再使用;
②如果使用酒精對注射部位進行消毒,應于酒精徹底揮發后進行注射;
③避免在體毛根部注射;
④選用直徑較小、長度較短的針頭;
⑤每次注射使用新針頭;
⑥進出針速度要快,推注速度宜慢;
⑦注射時應避免按壓皮膚出現凹陷,以防止針頭刺入過深而達到肌肉組織。
針頭滯留時間:使用胰島素筆注射在完全按下拇指摁鈕后,應在拔出針頭前至少停留10秒,從而確保藥物劑量全部被注入體內,同時防止藥液滲漏。藥物劑量較大時,有必要超過10秒(與胰島素注射筆不同,胰島素專用注射器內塞推壓到位后,無需在皮下停留即可拔出)。
胰島素的混勻:
①在使用混懸胰島素(如中效和預混胰島素)之前,應將胰島素水平滾動和上下翻動各10次,使瓶內藥液充分混勻,直至胰島素轉變成均勻的云霧狀白色液體;
②注射預混胰島素前,為保證剩余的胰島素能被充分混勻,應確保胰島素筆中的預混胰島素大于12 IU,若不足12 IU,應及時更換新筆芯。
針頭處理:針頭不可重復使用,否則會增加感染機率,導致注射疼痛,斷針等危害。同時,在完成注射后應立即卸下,套上外針帽后廢棄,而不應留置在胰島素筆上。這樣可以避免空氣進入筆芯污染藥液,或因熱脹冷縮導致筆芯內藥液外溢,進而影響預混型藥液中短效、中效胰島素的比例。
保存:胰島素在開封前需儲藏在2~8℃的環境中,避免冷凍和陽光直射,防止劇烈震蕩。開始使用后可以在室溫下(25℃)保存28天。
(點擊可看大圖)
常用胰島素制劑

(點擊可看大圖,可保存在手機上隨時查看)
參考文獻:
1,《中國糖尿病藥物注射技術指南》2011版;,
2,《臨床藥物治療學》人衛第4版;
信息來源:醫學界
|